Faculty Resources
Formerly CAE LearningSpace
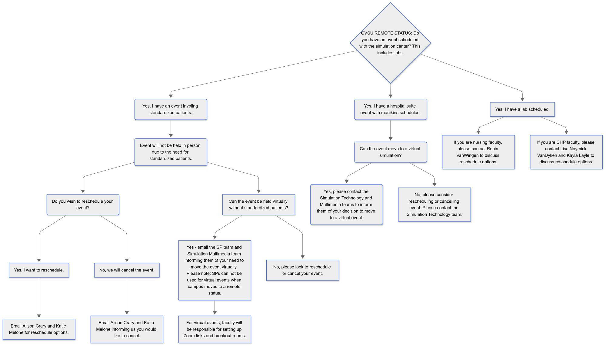
In the event the University switches to remote status on a day with a scheduled event in the Simulation Center, please refer to the Remote Status Flowchart for guidance.
Elevate LearningSpace (formerly CAE LearningSpace)
Use Google Chrome to access Elevate LearningSpace.
Use your GVSU username and password to login.
Elevate LearningSpace Faculty Guide
Accessing Elevate LearningSpace through SSO login guides:
Logging in directly using https://cae.simcenter.gvsu.edu/
PDF - CAE LOGIN Video - CAE login
Logging in through the GVSU OKTA Dashboard
Elevate LearningSpace Virtual Encounter Guide
To prepare for an upcoming virtual/remote event read through the Elevate LearningSpace Student Virtual Encounter guide.
Faculty Virtual Encounter Guide
External Resources
Recognizing that simulation represents a paradigm shift in health care education, SSH promotes improvements in simulation technology, educational methods, practitioner assessment, and patient safety that promote better patient care and can improve patient outcome.
ASPE is the international organization for professionals in the field of simulated and standardized patient methodology.
The mission for the International Nursing Association for Clinical Simulation and Learning (INACSL) is to promote research and disseminate evidence based practice standards for clinical simulation methodologies and learning environments.
International Nursing Association for Clinical Simulation (INACSL)
Simulation Design Template with content related to algorithm development, details on the scenario progression outline, and other related documents to support consistent facilitation of a simulation.
Moulage Concepts
- Moulage Expertise/Products/Consulting
Image Perspectives
- Full line of Moulage Materials and Supplies
Smooth-On: Silicone Moulage
- Smooth-On has a product called Skin-tite that you can mix and apply right on human, and manikin, skin without staining, and it will stay on until you take it off. No accidental removal from manipulating your manikin or from a SP sweating.
Simulation Modalities
- Standardized Patients (SPs) portray patients with many different conditions and emotional states in both inpatient and outpatient simulated settings.
- SP events offer students the opportunity to practice communication and physical assessment skills in a safe environment.
- The SP program recruits and employs children from 15 days to 17 years old to provide students with pediatric learning experiences
- Fourteen high fidelity patient simulators that vary in age, ethnicity, and function.
- Full body patient simulators functions include:
- Airway management
- Trauma responses
- Heart, lung, and bowel sounds
- Elevate Lucina is a maternal/fetal training birthing simulator.
- Nineteen medium and several low fidelity patient simulators that vary in age, ethnicity, and
- function.
- Some full body medium fidelity patient simulators functions include:
- Pulses
- Heart, lung, and bowel sounds
- Ideal for head to toe assessments.
- Combination of different Simulation Center resources:
- Clinical Skills
- Labs
- Patient Simulators
- Standardized Patients
- A variety of options based on learning objectives and faculty needs.
- Coordination with the Sim Team to help plan will ensure a successful event.
- Models of human anatomy to practice specific skills focusing on a specific task or procedure.
- Task trainers can be used in labs or used to enhance patient simulator or standardized patient scenarios creating a hybrid simulation.
- A few of the task trainers available:
- Airway management
- IV arms
- Wound care
- NG tube placement
- Pelvic examination
- Students work through scenarios in the Simulation Center spaces.
- Working in person allows students to learn new skills in a safe environment with immediate faculty feedback.
- Useful for a variety of simulation needs:
- Hands on labs
- Skills drills
- Simulations that require hands on with manikins
- Simulations that require in person sessions with standardized patients
Elevate LearningSpace Telemedicine (formerly CAE LearningSpace)
- Students can interact remotely with Standardized Patients using Elevate LearningSpace Telemedicine.
- Participants can work completely remote, or students can use the Sim Center equipment to communicate with Standardized Patients remotely.
- Observers and faculty can watch through Elevate LearningSpace.
- The view for all participants shows the Standardized Patient and student interacting with the Standardized Patient.
Learn more about how the Standardized Patient Program uses this platform.
We are always looking for ways to grow in support of each academic program.
If you have a scenario that you would like to bring to the Simulation Center that does not fit any of the formats outlined, we can work together to find the best solution.
Explore the GVSU Interprofessional Simulation Center
View images of the different simulation labs and suites and explore the various options available to meet the needs of each educational outcome.