Assessment Plan

HISTORY OF GENERAL EDUCATION ASSESSMENT

The General Education Committee (GEC) began collecting evidence of student learning in 2007. Implementation of the assessment plan helps assure students, their parents, the public, the Board of Trustees, and accrediting bodies that students are learning the skills and knowledge that the General Education Program promises to deliver.

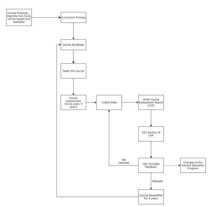
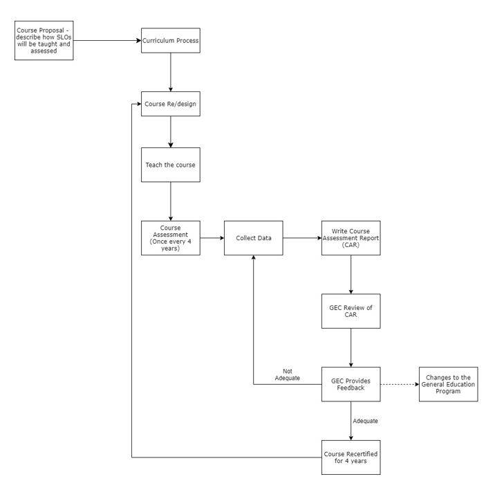
GEC made a conscious effort to start small in terms of the number of students it collected evidence from (one section from every course in the General Education Program every three years). After two assessment cycles, in the Fall of 2013, GEC expanded the assessment system to collect data from more sections (the number of sections was based on the number of sections that were offered annually).  Based on an analysis of the assessment data, in Fall of 2019 GEC changed from assessing courses once every three years to once every four years.  In addition, GEC developed a new model for determining the number of sections that we needed to collect data from. This reduced the number of sections that collected assessment data from for courses that offered the most sections in a year (e.g., 5 sections to 4 or 4 sections to 3).  An overview to the process can be found in the Appendix 1.

 

ASSESSMENT CYCLE

Course-based assessment takes place on a 4-year cycle, established by the General Education Committee (posted on the General Education website).

 

STUDENT LEARNING OUTCOMES

All faculty teaching courses in the General Education Program teach – and periodically assess – the Knowledge Student Learning Outcomes (SLOs) associated with the GE category or categories that the course fulfills. These are posted in the GE Handbook and the GE website. 

GEC has distributed the nine Skills SLOs throughout the GE Program to help ensure that students have one or more exposures to each Skill. Through their course proposals in SAIL, faculty have identified which of the Skills SLOs they will teach and assess in their GE courses. Faculty choose one skill from each of two sets of skills associated with each GE category (the skills associated with each category are posted on the GE website as is a list of the skills associated with each GE course).

 

RUBRICS

Faculty assessing GE courses must use the GE rubrics associated with their course. Faculty assess all of the students in their section of a course.  There is one Knowledge rubric which to applies to all GE courses.  The nine Skills rubrics have been modified from the AAC&U Value rubrics several times. All rubrics are posted on the General Education website. 

 

NUMBER OF SECTIONS NEEDED FOR ASSESSMENT

In August, the GE Program identifies how many sections of a course are offered in the Fall and Winter semesters to determine the number of sections that need to be assessed. 

  • 1-4 Offered = 1 assessed
  • 5-8 Offered = 2 assessed
  • 9+ Offered = 3 assessed

 

SELECTION OF FACULTY ASSESSORS

Unit heads choose which faculty will collect assessment data. Student learning is a product of what the student brings to the course (motivation, background, etc.) and what the faculty member does to facilitate learning (the pedagogy of the class); thus, GEC want to maximize the number of unique faculty that collect data for a single course. In general, GEC avoids having a faculty member collect data from multiple sections or multiple courses within the same semester.

 

COURSE ASSESSMENT REPORT (CAR)

GEC cannot accomplish its goal of increasing student learning of the General Education Knowledge and Skills SLOs by just collecting data; it requires a sustained effort to reflect on course design and student learning to help students meet the General Education goals. The ultimate goal of assessment is to improve learning through reflective and informed classroom practices that preserve high expectations. The Course Assessment Report (CAR) provides a vehicle for this reflection and planning. For each semester that the unit collects data, it will create one CAR, compiling information from all sections assessed. CARs are due in January for Fall data collection, May for Winter data collection, and August for Spring/Summer data collection.

GEC reviews the CAR and provides feedback to the faculty assessor(s).  If GEC determines that the CAR is not adequate, the course is placed on probation according to the process outlined in the Course Recertification Process (posted on the GE website). Faculty collect data the next semester the course is taught and if it is adequate the course is removed from probation.  If it is not adequate, the course is removed from the GE Program.

Assessment Plan Flow Chart

Assessment Plan Flow Chart


Page last modified March 31, 2023